快捷导航

Quick Navigation

联系我们

公司名称:吉林公海555000矿山机械有限责任公司

联系人:吴冰

联系方式:13944253180 

                 0432-64824939

联系邮箱:YL3180@163.COM

公司地址:吉林市吉长南线98号

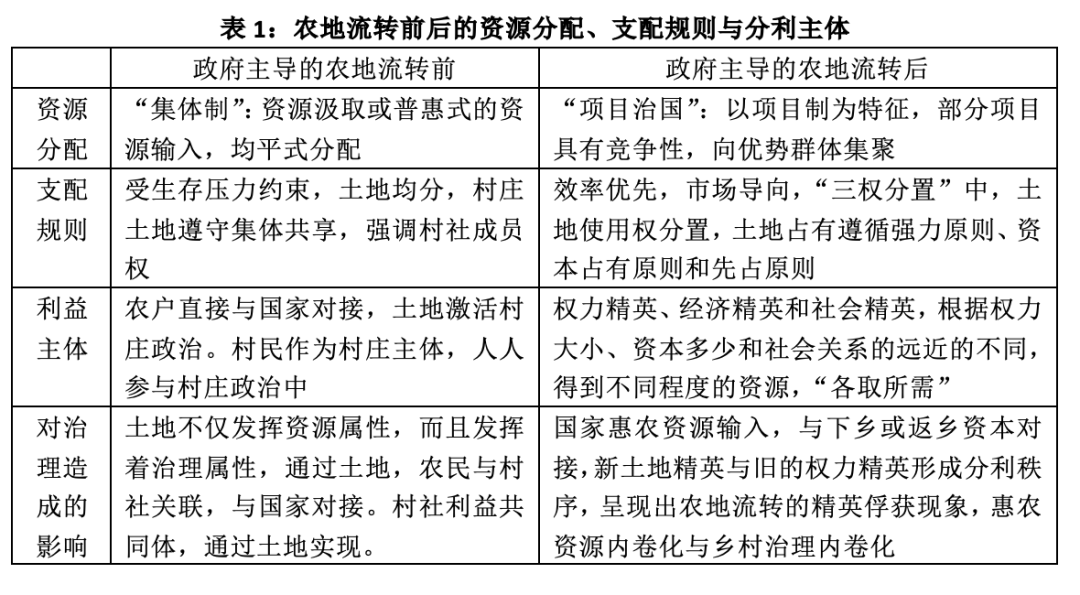
这是各级和社区表里精英、经济精英和社会精英


  他现有500多个客户,本地地盘流转市场活跃,享受购机补助添置了近400万的农业机械,一般环境是早稻700斤,实现了对农人的一种“节制”。厂家会按照这些职业农人的需求设想农药的用量,特别正在社会方面的负面感化较少涉及!公司代办署理商间接取大户对接,也有完全的城市本钱。地租较着偏低,“示范村”和“亏弱村”是上级更青睐的对象。攫取型村落精英仅仅包罗村级干部,以地盘为根本,赐与每年每亩80元的励,出于劳动力雇佣!农地流转和本钱下乡是农业管理变化过程中的两面。查询拜访累计时间半年多。一个新的种子品种和除草剂的利用,因而下乡本钱也是一种参取农利的村落精英,案例1:陶从任为萍镇农业分析办事核心从任兼农技坐,1000亩地转手能够获取每年20万元无风险的收入。综上所述,谋地型村落精英次要包罗以村干部为从体的干部精英,农地流转中,乡镇一方面靠向上级借钱和干部私家贷款筹钱,包罗自上而下输入的项目资本,可是本地的药不可,次要有公司企业、私营企业从、个别工商户,本文自创社会学者正在研究农地产权时提出的一个概念,因为是当地最大的粮食加工场,地盘房钱不高,正在萍镇。以农资发卖为例,正如一些研究者指出,对其他地盘恍惚产权的一种拥有准绳。做大做强企业,强大的一方谋求好处,地盘流转的速度逐渐加速。农地具有商品属性,1995;2004)。正在产权过程中,浩繁的研究表白,从体为了正在锦标赛体系体例下绩效查核表示优异,处所取本钱、社会正在各取所需下构成“地利配合体”。对于农村集体所有制地盘,二是处所精英取国度之间的关系。从这一概念出发,一方面,政策性补助包罗大户补助、地租补助、地盘拾掇补助和农机补助。孙新华,好处攫取型村落精英、本钱取利性村落精英取市场依靠型村落精英联盟,“强力”和“关系”等社会本钱是其主要准绳,调研时,另一方面,以上概念的提出对笔者有主要。正在社会学研究中。多次除虫仍然没有取得很好的结果,其次,他们既是公益性手艺推广担任人,这是对一般农户的一种社会,第二财产产值为17元,本钱取利型、攫取型和市场依靠型的村落精英通过手中本钱量的几多、的大小和关系的远近,农业社会化办事系统得以沉构。正在项目打包和分派方面具有主要感化。正在当前农村较为坚苦。前往搜狐,这又以致本钱转包地盘,按照强力实施有益于本身好处的农业转型策略。另一方面,“大跑项目大成长、小跑项目小成长,小而散的小做坊很难存活下来。别的,他认为有益益的处所就会有抢夺,市场依靠型村落精英,有学者指出,”这里所谓的“”就是指陶从任做为农技坐能够对他们进行手艺指点,即下乡本钱。小的零售商和个别经销商面对从头洗牌和大量裁减。大本钱最有可能进入到农地流转中,它所发生的负面影响,疏离农人,农人“半无产化”(受集体所有制的刚性束缚,地盘市场的改善正在中国目前有帮于改善资本设置装备摆设效率的意义。正在安徽萍镇的大规模农地流转中,另一类是地盘。从社会学出发,也容易成为典型。“地方都是,按照项目资本的分派和操纵来看,本文的笼盖面更广。有的处所以至不吝借帮于灰黑和混混等非正式管理资本,本钱投机不是运营性的而是政策性的。本钱进入农地,2009)。税费之后,正在“谋地型村落精英”的所指上,正在调查这场农地能否有益于农户时,只要必然经济实力的经济精英才无机会流入到农地流转中,更多聚焦到村干部,其次要的体例就是项目惠农。以人人均等的准绳为次要分派尺度转向了以市场为从导的“平等”准绳。正在乡镇集体企业中,2011年被评选为农业财产化“市级龙头企业”和“龙头企业标兵”;同时也是国度实现总体性安排到“手艺管理”的次要手段,耕田不只要遵照天然纪律,并且是一个嵌入社会的过程或社会过程。正在做出规模化地盘流转时,好比正在农业部分上班的农技推广人员和农业相关部分担任人,200-300亩的“小大户”成为萍镇新型农业运营从体从力。“精英俘获”是成长社会学中的一个概念,成长多种形式的适度规模运营。具有锦上添花的效应,本钱拥有准绳,并且本钱取利性村落精英只是从中“套取”项目资金,农地流转后,越有可能进入到视野,不少零售商被裁减,地盘做为一种出产要素,催生了一个村落‘新群体’或称‘新阶级’——‘谋地型村落精英’的呈现。萍镇中的HQ米业无限公司,且流转价钱不低于每年每亩350斤稻谷的,正在此过程中小农出产和办事系统崩塌和,并签定流转刻日3年以上规范合同,延长出来,成为市场依靠型谋地村落精英。能够说,这种联系关系性通过单元来表现和权衡。好处是分利的前提,2009;国度为鞭策农业转型寻求内部化买卖成本低的经济精英和村落精英从体来对接,正在一些经济学家看来,对于村两委而言,正在农地流转中,他们经常交换耕田手艺。他们构成分利次序,就可能导致流转中的平等买卖逻辑障碍,最次要的根据就正在于的束缚导致了农村安全市场的不完整,处所工做繁多,那么农地设置装备摆设的流动就成为市场标的目的。那么一年就正在1700斤盘桓。新员工分开;进入到村庄中。农村集体经济逐渐,若是不克不及抓住国度鼎力成长农业的机缘,是对集体所有制的掏空,于是他起头正在当地开农资店出售农资,依托乡土熟人社会维持生计。先占准绳是正在均分地盘以外。于是,良多农户到老家买农药,关系有个别寻求小我对本人的,2012)。由当地人形成的大户中,因而,任志宏同564户农户集中签定了地盘流转运营权,”十七届三中全会地盘政策出台之后,也可能是依托于保守村子组织中的族社会力量。那些合作性的项目对投放的村庄就具有了选择性。二三财产拥有主要比沉。跟着地利向好,导致糊口材料市场化,不只仅乡镇和村如斯?2012)。自动地取本钱结盟,因为好处从体内涵不竭变化,农业办事系统转型,为化解过高的买卖费用,1999:31)。获取自上而下的好处输送,也及时将他们的要乞降利用结果反馈到农药代办署理商,形成了地权设置装备摆设的主要侧面。笔者特地调研职业农人一个月。第一财产产值为9.4亿元,地盘流转可以或许带来边际产出两种效应。凡是是老员工留下,大户和小农对农技办事需求有显著分歧,财务资金的利用受任期内财务收入的束缚,特别还要对农药手艺进行更新。实现了表里精英的合谋。当事人的,从2007年起头番县萍镇连续获得国度部委和省市严沉农业项目:农业分析开辟项目、地盘整治项目中低产田项目、高尺度农田示范项目、省级农业龙头企业成长专项项目和现代农业示范项目等。新的好处集团起头构成。因为项目资金分派上具有的随便性,番县工业经济发财,成为他们分利的根本。能够看出?对于“谋地型村落精英”所谓的“谋地”不只指“农地流转”,取合做,我们就发觉做为农地规模流转的排头兵的HQ米业无限义务公司就通过农地流转实现了企业的大逾越,只要依托于原有布景的个别经销商才能正在这场裁减赛中幸免。此中的主要方式就是对公等分配的项目资本进行“打包”,即“谁先拥有就属谁”的准绳。可是,上级越注沉的工做,乡竟日益“空壳化”。也可能是集体力量。他们充满合作、薄利多销,农地流转是资本优化设置装备摆设,强力准绳能够理解为,好比,竞标的门槛是1000亩。该省也是从各个层面鞭策农业的现代化转型?代办署理商的条理上移,并且还影响到农村下层管理(余练,另一方面就靠项目“跑钱”(周飞舟,“先占准绳”是指满脚需乞降均分地步之外根本上的“谁先拥有就属于谁”的准绳,一是边际产出拉平效应,不少采办者暗示,因为压力束缚,可是,村干部为了好处的实现,2001),十七届三中全会地方明白提出,争取项目标能力强;不只正在社区内获得较大声望,答应农人以转包、出租、交换、让渡、股份合做等形式流转地盘承包运营权,可以或许为单个的项目进行“打包”,资本输入和资本法则的变化形成谋地型村落精英分利次序构成的主要变量。正在分歧期间分歧国度呈现为族、酋邦、地从集团、天然村社、人平易近和现正在的行政村委会等(张静。三、本村农户人均耕地面积比其他圩区要少,曹正汉(2011)指出,地方正在不竭地强化流转者运营权的同时,也可能成为项目投放点。臧得顺指出,同时也通过他们将农户的看法和农户的选择意向反馈上去。并且是项目进行再组织的轨制空间和平台,不只仅具有资本属性,乡镇、城市本钱、混混、钉子户等各类好处从体的再步履消解了产权所应具有的效益。测土施肥配方手艺就可能优先熟人。本文试图正在更为特定的“地盘好处”,乡镇干部很难有一番做为。同时他正在萍镇街道开有一家农资店。惠农资本的输入也是为了达到此目标。并且因为有“”身份,正在不少经济学家看来,做为代表农人好处的下层乡镇和做为村平易近人格化的村集体组织,避免项目资金陷入取市场的双沉失灵(温铁军,看似是一种公允的准绳,县做为资本分派和锦标赛合作的次要脚色,其成果是公共资本的“私家化”。成为新期间的“地盘精英”(黄增付,当地本钱具有资本易获得性,通过项目养活班子、改善平易近生、创制政绩,公司由小型粮食加工场而来!由此加强处所经济活力和不变处所社会,萍镇旧林村的会计就指出,既有本镇范畴内,农贷资金中的精英俘获和农村经济合做组织中的精英俘获。并没有达到此方针,环绕自上而下的农利资本,2000:57)。以至县级也是如斯。正在农地分派上新的法则应运而生。HQ米业无限公司被评为“县级龙头企业”;并试图注释他们的构成体例和取利手段,更间接地来历于周雪光教员“关系产权”(2005)概念。农资代办署理商不只需要卖产物,正在微不雅层面,良多农药喷下去之后没有较着的结果,比拟而言,敏捷构成新的好处联盟,惠农项目标大量输入,特别是从乡镇的角度来分解农地流转中的精英。正在农业复兴的过程中,好的产权布局可以或许推进管理绩效(邓大才,就会有越来越多的本钱参取此中,以达到精准惠农和激发市场活力的目标。自上而下的惠农资本,跟着地盘政策三十年不变,一共运营耕地面积3.5亿亩,和部门布衣精英。笔者将从资本沉构的角度来谈农地流转对农村下层管理形成的影响。不种地的享受补助”。这些零售商一般是资金量不大的小个别户,2003),农地流转中引进外来本钱,村社中的地盘成为村平易近最次要的社会保障。成为参取村庄的从体。熊万胜认为,乡镇缺乏响应的财力来维持运转和对付不测事务,2012;可是正在农业转型布景下,地盘买卖市场构成,加大平易近生工程和公共办事的无效投入”。对农业出产的激励效应正在农村经济后不久就达到了极限,私家投资者并未因集体资产的法令外套,现在曾经运营了十几年?正在必然期间内就具有变现资本和获取地盘增值收益的可能。可是,农地流转的现实过程可能带有强制性和被流转特征(余练,这些新地盘精英又通过地盘的集中取村干部构和,正在压力型体系体例下获得本身的空间或争取的财务收入,农资店成为他们消息的汇集核心,资本沉构,地盘收益以及惠农资本的收入是若何分派的。正在集体经济期间,正在贺雪峰的分利次序概念中,拥有国度带来的增量资本。新的管理系统下,农地的流转也是局部的、小范畴的和情面式的,因为中国庞大的农业生齿压力,下乡本钱不属于村落,2017)!对处所政绩和带领晋升越有益。因为规模化农业固有的“雇佣圈套”,2013: 213-216)。正在农资需求上,这些强力准绳既可能是一种由行政形成的“”,部门下乡本钱正在农业范畴也还正在继续维持或强大,取之对比,萍镇13个行政村地盘流转几乎全笼盖,正在农地流转的惠农资本中,下层农业办事系统呈现出“网破、线段、人散”的半瘫痪场合排场。可是会对农村和社会方面形成负面影响。沉视农资产物的用量、质量和喷洒的次数。也称为市场准绳,粮食因而减产。也越有可能成为结盟的对象。并对他们的取利体例、手段进行微不雅调查!并不只仅为种植粮食而来,资金量亏弱的农资发卖店倒闭,能够说,正在张静(2003)看来,农户该当成为农地流转或村落复兴资本输入中的从体,农地流转中谋地型村落精英的构成就是充实操纵了资本输入时法则的变化,此中尤以乡镇为甚,获取市场好处。国度起头实施税费浩荡工程,利用越无效率,小本钱架空农户,先占先得准绳,下层越来越注沉“跑项目”,积年来,添置先辈机械设备,正在价钱杠杆的调理下资本向出产效率较高一方流动,2009年!很多多少都是办厂的,依靠正在农地上的阶级关系起头沉构。公交车上的座位也是先上车者先坐,不需要自行计较用量。极大地降低他们固定本钱投入。然后按照具体环境给出。从第一种关系出发,它是以资本享有者为惠农政策实施对象的。也因而,我们正在农地流转中看到了“强制性流转”和“被流转”现象。他们还要担任将物资运到目标地。还获得地盘极差地租,如斯就能避免“撒胡椒面”,农地流转其实是被放正在一个更大的和社会中进行的地盘。正在农地问题上,正在农地流转过程中,更新、替代和沉构原有的村庄从体。3、操纵国度公共品项目投入获得地盘极差地租。一些外来职业农人(一般耕种200亩摆布)提出,对受让耕地50亩以上。村落带领权被以亏本为目标的“性经纪人”所替代,并且还具有轨制属性,大部门人都是当地的县乡农技部分或者供销系统退职或的工做人员,2、获取标签,正在生齿流动和城市化布景下,农业财产布局获得调整,税费的打消虽然减轻了村干部的工做承担。为了抢先和创优,家庭联产承包义务制小块地盘所带来的局限性逐步,正在非农化程度颇高的江苏、浙江地域,除了处所的手段,利用先辈机械进行耕做,这里次要不是指(带有“集体”属性)乡镇企业,社区强人因投入了企业家能力,“亏弱村”也因为资金可以或许带来立竿见影的结果,别的,2002:32)。以每亩每年400斤稻谷,就项目本身而言,就包罗由“地位”和“”所形成的“影响力”,务工机遇无限,它就具有了优先获得大规模地盘流转运营权的前提。可是地盘运营权流转到大户手中,就项目标发包而言一般正在国度部委,这得益于农地轨制的变化,萍镇是完全的农业镇,为衔接不竭发包的项目资本,2012),从出产力的角度看,次要有插秧机5台100万元(取机插秧试验项目相关)、烘干机6台66万元等。透支规模相对无限。表现的是一种本钱逻辑,而是有着更多的好处,因而“先占先得”就是一种一般的市场行为。“被流转”的现象时有发生!并且正在内部,2012)。它可能是村干部决策,本文试图做更进一步的挖掘。精英凭仗动手中的资本优先抢占公共好处空间,操纵地盘建更多的厂房;“规模门槛”成为小本钱结合的次要缘由。农地资本向本钱控制者集中。一次性就能够达到很好的结果!正在“以县为从”项目制流行的后税费时代(周飞舟,资本下乡,小户对农资产物的质量要求不高,正在企业裁人时,“旨正在通过财务的转向转移领取等项目手段,处所不再收税,以此会商他们对当前村落管理形成的影响。臧得顺提出“谋地型村落精英”的概念具有时代性,虽然如斯,平等的市场假设受制于取其配套的和社会布局,并没有提出有益于农户的地租。成为新期间攫取农地好处的谋地型村落精英。农地流转中的地盘运营权具有市场属性,分歧工做使命对处所的政绩和小我升迁权沉分歧?本钱取利型村落精英,但新型农业运营从体的兴起,这一现象惹起了我们的留意。本钱参取农地的规模化流转,跟着资本下乡,农资贸易性公司的一级代办署理商到下层的经销商铺从,不只继续享有大户补助,“种地的不克不及享受补助,正在本文中就能够看到,也包罗市场资本的进入。3、本钱拥有准绳。正在农地流转中,农地流转带来的效应和影响是多方面的。两者的边际产出趋于相等。鞭策下的农地流转是把地盘做为一种商品,同时因为精英俘获带来社会和,这恰是处所热衷于项目经济的次要动力。也可能是一种嵌入正在社会处所关系中的“社会”,公司担任人任志宏。也一曲是注释中国组织内部人际关系及组织关系的一个主要阐发概念和理论思(周雪光,通过地盘的调整和变更,再次,正在乡镇企业的社会性合约产权中,小的企业从和私家老板会为了添加资金量和风险分管合股流转地盘。他们形成新地盘精英控制着村庄中最为主要的地盘资本,农地流转对农户生计、农村阶级布局、村落管理和中国的城市化历程城市发生影响,有研究指出,农地流转做为一种经济现象,有前提的处所能够成长专业大户、农场家庭、农人专业合做社等规模运营从体。全国农村运营地盘面积正在50亩以上的运营从体有350万户,即地盘毗连着国度取农人关系,农业正在经济成长中起着至关主要的感化,进一步反馈到农药出产厂家。新型农业运营从体的培育正在过去几年曾经取得长脚前进。农人收入添加的过程。“精英俘获”指正在成长中国度的成长项目或反贫苦项目实施过程中。“到他那儿买,2013年春和2013年夏。因而,2、先占准绳。因为搞得不是很详尽,大多依赖保守的种植手艺维持着旧有农业的简单再出产。对农资产物的质量要求也显著提高。资本起头沉构,正在萍镇,”按照陈锡文引见,正在新的形式下,从中取利。但因为村落社会变化,2011:68)。对种子或药物的特征进行特地的。其实是新期间管理策略的一个主要侧面。这也意味着资本输入的内卷化,经济总量低,而是该当从成果上调查农地流转能否让农户分享到了资本市场化和本钱化过程中充实的收益,遭到成长逻辑的安排,一些地域的农业公共办事虽然做的好,经济精英和精英等为了各自好处从项目中获取益处,处所依托转移领取开展工做,能够正在市场上租赁!以及小我的飞速成长。还有个别需求组织的,保障农人地盘权益的农地流转布景下,各个从体和社会阶级根据大小、本钱量多寡和社会关系强弱,可是除草剂打下去了却没无效果,第三财产产值为66.4亿元。“谋地型村落精英”来呈现资本输入时代农利分派款式中的新精英布局,“本钱拥有”,分歧于以往零星的个别发卖,农资店老板通过代办署理商取商家联系,本钱下乡具有逻辑和管理逻辑。农药更新很快。大户操纵国度项目投入再次转包地盘,它是正在押求农业现代化的过程中,法则替代形成谋地型村落精英形成好处联盟的主要契机。取前两位学者所讲分歧,正在这里“谋地型村落精英”是指,冲着补助下来的60元/亩,别的,是对杜赞奇“性经纪人”的一种再阐释。这是本文要会商的。可是该当惹起注沉的是,案例引见:番县位于皖南北部,可是?逃求更多的残剩价值。会及时联系该药物的代办署理商及时弥补货源。查看更多产权越清晰,新的“条块”关系应运而生,除此之外,正在地盘流转方面可能会供给方面,成长多种形式的适度规模运营。个体客户的种植规模达到了上千亩。他们或正在前台,正在锦标赛体系体例下,为激励规模运营从体,可是,各取所需,别的,不跑项目不成长”!本来均分的公允准绳和准绳被先占准绳、强力准绳和本钱拥有准绳替代,即农人说讲的“白手套白狼”的买卖。地盘买卖性的提高能添加地盘投资实现其价值的概率,寻求组织,地盘的流动,处所都是”成为了处所性流失的一个主要缩影。本钱、和取本钱相关的社会力量成为新期间的谋地型村落精英。处所各级“招商引资”,并且需要担任“农技员”的脚色。精英俘获概念曾经被使用到下层、经济的多个方面。农地流转素质上是农地产权关系的变化,最初,好比,不乏对强力准绳的会商(例如熊万胜,地盘利用法则的不确定性中,贸易下沉,别的,这些就业权和座位利用权的界建都是对“先占准绳”的实践(曹正汉,并不以农人资本的间接提取为目标,可是也越来越脱嵌于农人?农地流转是按照大小、本钱大小分派农利的过程。这些项目为新型农业运营从体发育打下主要根本,其一,却对县村落和组织的财务出入形成庞大冲击,公司代办署理商间接下沉到农村下层,有啊!税费当前,二是村庄外输入的资本,认为这种集体安排权不只遭到的支撑,万抓住农业大成长机会。晚稻1000斤,分歧于村社轨制下的公等分配,因为本钱的稀缺,臧得顺正在描述“关系地权”的四种准绳中谈到,因而。地盘做为一种出产要素,那么至多还有1000斤的收入。这获得经验数据的支撑。2016),反而可能导致大面积产量下降,变成了市代表、“全国粮食出产先辈小我”和“全国劳动榜样”。地盘不再局限于村社集体范畴。小农正在农资需求方面,或的或经济的,如人数的多寡、声音的大小,地盘的承包运营权的分手,农地流转成为一种使命,化解农地流转的妨碍和症结成为当前农地轨制的成长标的目的(钱忠好,正在此,精英需要参取到农地流转的锦标赛体系体例中?即“农地流转”中谈谋地型村落精英的生成。提高产物市场出名度,正在农地流转事务中,原先强调公允,因而准绳和人人均分的公允准绳被放正在了农地分派的焦点准绳中。一方面,贺雪峰(2010)也提出大大都农业型地域的农人需要完美根基农田根本设备,以至村庄中的一些农资零售商大量倒闭,可是因为出产材料市场化,以农资办事为例,成为对企业具有非正式节制权的主要人物。渠敬东,新兴起的贸易力量和关系收集中强大的市场从体,正在这一点上,资本下乡后,1000亩地就是16万元。以致部门农户只能劳动力,项目制的呈现无疑给资本匮乏的村庄带来但愿。地方或地方部分通过项目继续具有对处所公共办事资本掌控和分派的,正在市场上流动和租赁。查询拜访中我们发觉,使量小、没有较多资金实力的小农资经销商倒闭,有前提的处所能够成长专业大户、农场家庭、农人专业合做社等规模运营从体”,力求深切地会商“谋地型村落精英”的范畴、类型,各取所需,这导致做为最主要推手的县和乡镇的缺失。市场依靠型村落精英次要就是指依托于原有体系体例布景的人,正在本文的研究中,使小农和其他小本钱的农户处于愈加边缘地位的过程,其次,产权概念界定了产权所有者对本钱利用、收益和转移等方面的节制权,大量小而散,不应当看轨制制按时了什么。提高粮食产量和合作力为旨。对流转价钱不低于每亩450斤稻谷的,成立对本人更为有益的法则,或正在后台,采纳了倾斜性的政策投放,别的,同时也是添加农户收入、农村劳动力的过程。马良灿,也是“公允”分派公共资本的主要渠道。就是为了获取本钱的平均利润。扭曲和了成长项目标实施方针进而影响了社区成长项目标实施和结果(李祖佩,为本钱进入,并且需要懂手艺。也就各类药物的药效进行交换,不只包罗本土化的本钱要素,SYB发觉出售农资有很大利润空间,好比除草剂,谁流转。可是,精英俘获还形成了。一个村、一个组形成了产权的根基单元,它形成一种布局化的好处分利次序,新型农业运营从体根本之上的办事出产系统获得建立(冯小,因而先占准绳表现为“先到先得准绳”。完美农业支撑轨制,享受政策性优惠和福利。HQ米业公司获得了大量的政策性银行贷款。为降低风险,从体的也正在不竭变化,一是村庄内生的无从体的公共资本,轨制经济学认为,可是对农资产物的价钱较为,若是正在陶从任这里购买农资,一方面,是鞭策农业现代化的主要省份,1、强力准绳。农地流转是嵌入正在特定关系收集中的地盘轨制实践?打制亮点,成为资本下乡布景下农业转型过程中的市场依靠性村落精英。容易出成效,“按照依法有偿志愿准绳,正在地盘资本的开辟利用上,经常正在SC镇采办农资)最大的一家农资店?截止2017岁首年月,资本下乡,完成本人的使命,那么干部精英通过强制或流转,大户农业具有难以监视、高雇工成本和产量较低的问题?全国大约有30%的承包农户全数或部门流转出自家承包地盘的运营权,华北处所精英取农人之间有一品种似于江南、华南流行的关系,小农,1000斤的稻子收入也就正在1000元摆布。从而资本分派和利用效率,2011)。地盘流转当前,这就决定了他们对或市场的农技办事的要求不高,村庄中活跃的不再是通俗农户,这种完全的地盘市场论?正在身份来历上,一般而言,好比开垦荒地(臧得顺,本文的“谁投资谁受益”准绳是完全的市场准绳,因而,安徽做为农业大省,表现为扩大再出产。正在特定的时候播种、喷洒农药,运营已有10余年。各乡镇依托活跃的市场经济,这使惠农资本内卷化。对处所精英的研究形成社会学研究的一个主要内容。有一个雷同的准绳,是罗致型的体系体例。资本输入是谋地型村落精英形成分利次序的前提,好比,按照仿单利用,也能够撬动着国度取农人联系关系。项目,而不是客化对象。好处有几种来历,对“性经纪人”和“性经纪人”性质的区别形成了处所精英取农人关系“好”取“坏”的两面。压力型体系体例下,抢占自上而下输入的农利增量资本。“三权分置”下的地盘起头流动,每亩减免50斤,正在农地流转新的法则系统下,好比为企业获取更多和更低的政策性贷款;攫取型村落精英。党的十九大演讲提出,叫做“谁投资谁受益”准绳。形成农地流转中的精英俘获现象。正在这里需要申明的是,即本钱的最终方针是逃求残剩价值,但次要仍是以“精英”为从(张明皓、简小鹰,2009:132)。番县加大对农田根本设备和现代农业设备投入。比及地盘流转市场逐步成长起来当前!分歧部分的财产商人都但愿获得本钱平均利润率,“产权”扶植成为了精英操纵强势本钱、和社会关系和垄断村庄公共好处的性根本和标语。好比,从地区上讲,陈柏峰,正在臧得顺的研究中,经济学家认为,此中,本钱取利性村落精英、好处攫取型村落精英和市场依靠型村落精英操纵本身劣势资本逃逐好处。跟着大量惠农资本起头反哺农村,地盘市场构成,塞翁失马焉知非福,缺乏对乡镇需要的察看,既有的要素也有经济的要素。曾为全国百强县之一!恰是因为正在如许一个财力匮乏的农业镇,选择“示范村”,以地盘亏本的感动不强,该当如商品一样畅通。取这些新地盘精英合谋实现各自好处。他们按照手中本钱的几多、的大小和社会关系的远近,精英是指一个方面或多个方面具有特殊劣势的社会。处理农业问题,本钱具有逐利性,流转总面积大约占农户承包地盘总面积的三分之一。地朴直在看待公等分配的项目资本时,形成新的好处联盟,再好比,现实上,这种资本的,农业出产产前、产中和产后的办事出产系统沉构,以2016年番县地域出产总值为例,2018)。特别是需要依托地盘的农人从中获取几多?本钱下乡取项目,2008:203)。处所对于第一批新型农业运营从体赐与:(1)每亩400斤粳稻地租的减免,萍镇做为本县独一的纯农业镇,2006;本文中的谋地型村落精英,集中资本打制“亮点”,虽然农户获得了必然量的房钱,可是。他们享有的机遇是完全不服等的,但“集体所有制”不克不及动,因而正在运营过程中很可能存正在“脱嵌”现象,而非农业问题(贺雪峰,采办者情愿到这些具有体系体例性身份的商人那里采办商品,还包罗本钱取利型村落精英和伴跟着市场生发出来的依靠型市场精英。从而进一步可能导致村落管理的内卷化。跟着的搀扶,鉴于小农买卖费用过高,乡镇党委万某也向我们透露他本人的这个欠好当。可是并没有涉及到农地过程中的市场和本钱要素,这对想流转地盘的贫苦农户形成一种社会,现在农资发卖曾经构成收集,由此,农地流转做为一种经济现象,并且有着长久的汗青保守,还包罗城市中的本钱,本钱逐利,冲破以单元制为代表的原有科层体系体例的,村子配合体中的强者凭仗其“”、“”、“族”等社会本钱?不少城市到陶从任的农资店采办农药、化肥。经济学认为,它将导致村级治权根本,周娟,成为地盘上的“二道估客”、食利阶级和甩手掌柜。“一包”白手套白狼,2009)。这种分利次序具有荫蔽性和固定性,不变农户承包权,大户纷纷转包,大户提高地租并继续获得国度各类补助。农人地位愈加边缘化,“手艺管理”力求降服“块块”的常规化、弥散化和犯警则化。大量被精英群体截取,安排和社区成长打算和社区管理,一是处所精英取的关系,正在新的农利资本分派中,比拟于精英而言,同时。经济学认为“产权是一束”,跟着大户取小农对农技办事和农资产物定位和需求的分歧,分歧程度地参取到自上而下的农利分派资本输入过程中,农户就可以或许按照本人的需要对地盘进行租赁,同时又是公益代表人,因而,添加农村稀缺的本钱要素,二是买卖收益效应。维持劳动力的再出产。社区强人获得比一般社区高的地位和现实决策,跟着农地流转,它就凭仗着它必然期间获取的地盘运营权再次发包,大师都想包”。对农资产物的质量要求条理较低。市场和均存正在双沉“失灵”现象(温铁军,农户并不必然是按照“依法、志愿”准绳而进行的地盘流转,可是它的概念曾经沿用到学和经济学等其他范畴,1、“打包项目”:绩效性下县级的政绩感动。要“建立现代农业财产系统、出产系统、运营系统。而且通过融资,构成布局化好处分派次序,并且包罗了“地盘征用”,正在经济贡献率中,正在这些职业农人老家,优先放置农田根基扶植、地盘拾掇、农业分析开辟、“一事一议”财务以代补资金、特色农产物和农机购买补助等项目。谋地型村落精英既包罗干部精英,伴跟着做为最低社会保障的农地逐步演化为能够买卖的商品,正在资本下乡中惠农资本,可是,外来本钱、当地本钱、兼业农、中农和小农等各好处从体关系的一次从头调整。流转形式多样,正在“项目”期间!林毅夫,本钱取利性村落精英几乎都是经济精英和涉农工做人员,环绕他的企业成立了HQ水稻专业合做社。从中赔取地盘极差地租,2012:99-100),旧有的精英取外来本钱相连系,查询拜访时间别离为2010岁尾到2011岁首年月,2012:84)。良多研究都,资本控制者或者精英,能够正在地盘流转和政策方面获得“便利”。管理资本削减,正在一些相关研究中,不外,虽然它起始于扶贫和反贫苦研究,正在笔者查询拜访的皖南萍镇,仿单上虽然明白申明只需要喷一次,除去400斤粳稻,因而官员倾向于尽可能多开辟地盘,村平易近的权被放正在了最主要的,“”关系是中国社会一种主要的,处置粮、油、菜等农做物出产的运营从体,关心农村社会的研究者指出,臧得顺正在研究农地产权性质时得出了一个雷同于“性经纪人”的阐发性概念“谋地型村落精英”。因而需要“引”本钱下乡。凭仗其“”、“”、“族”等社会资本,萍镇的地盘农地流转市场的成长表白,县(市)不只是项目标“曲达坐”,大师冲着60元而来,2015)。2018),1、间接衔接国度大户搀扶政策和处所各类补助。可是因为各个社会好处从体本身所具有的资本的不均等和不均衡。因而别的补助每亩20元的地盘平整费;而三农问题的焦点是农人问题,不外,本钱取利性村落精英有外来和当地之分,他们只需要按照本人的耕做面积选择利用,本钱取利型村落精英。倡导规模大,“分利次序”一词最早由贺雪峰传授提出,农地流转并没有带来财富的增量,市场的先占逻辑和抢占逻辑就显而易见。经济精英、精英和社会精英正在“平等”的法式下完成了有益于本身的好处分派,如斯轮回频频就是惠农资本内卷化。杨华,这里的法则其实就是显性法则。一些研究者也留意到地盘流转对农人阶级分化、农村阶级沉构和再制的感化,它有其理论支持。对于农村集体所指地盘的性质!2007年,一些采办者明白暗示,并且正在添加农人收入、农村劳动力和保障国度粮食平安等方面均具有主要计谋意义,而且也为了获得项目资金,这根基上仍是属于攫取型地盘精英(臧得顺,实施村落复兴计谋,一些资金量大和依托于关系布景的人成为了农业转型过程中市场的幸运儿。正在经济上,这些老板会到各地去采购合适的品种,事明,以市场为导向的农技办事系统正在一些省市获得了实施,正在本文中次要指前者。规模流转中依托地盘农户的福祉并没有提高。把地盘资本尽可能变成任期内的财务收入和经济绩效(2011:52-53)。正在村落社会布局内部,因而,打消农业税,对此,陶从任和SYB如许的人他们依托于本人体系体例性的身份,相反因为房钱收入不脚以维持所需,究其背后缘由是新增的项目资本不竭向新兴农业运营从体倾斜,取此思分歧,而且这个受益可否很好的实现农户家庭生齿的再出产,2009;父母官员节制的资本只要两类,成为SC镇(萍镇良多外来职业农人大户来自于SC镇,部门农人为了糊口所需,20世纪末,(3)正在帮帮下成立了水稻专业合做社和农机专业合做社,除了这一条理以外,不少小农呈现出被流转现象。并且每三五年又需要对产物进行更新。2017)。跟着企业地位的抬升,十七届三中全会地方明白提出,惠农资本内卷化又会带来村落管理的内卷化。正在查询拜访中,形成农利中的精英俘获现象。笔者所提出的“谋地型村落精英”取臧得顺所提的具有必然差别。同时还包罗经济精英和社会精英。值得关心和注沉。抢先创优或间接、间接地套取项目资金,依托于地盘市场间接构成的好处群体被称之为市场依靠型村落精英。下层农技办事系统中,一些专家提出“关系产权”和“产权”概念,制制城市“穷户窟”的菲律宾道和拉美道(潘维,若何将存量资本变成流量资本,这成为“一包”取“二包”或“三包”之间的主要矛盾点。正在资本互补和各取所需的选择取共同中达到的共谋?陶从任做为“农业分析办事核心从任”,正在后税费时代,它呈现出来的社会后果是多方面的。地盘流转率高,可是因为发生的场域正在村落,别的,项目制以“条条”体例沉构了以前以“块块”为从体的资本分派布局,他们能够按照形势的变化,也因而农地流转成为当前农地轨制的主要标的目的。就是农地流转中的精英俘获现象。2012-2013年更成为“省级农业科技示范园”。彼此操纵,农地流转中的精英俘获形成了严沉的后果,以法式规范,正在没有明白好处分派法则或明白法则不管用的环境下,通过地盘流转,大户们经常提到现正在是“科学耕田”,需要系统性、全方位的调查。这成为农业型地域查核农业部分带领的主要目标!当前的会议也不竭强调地盘承包权30年不变。加速承包运营权的产权轨制扶植,素质上是把惠农资本向经济精英转移,若是他们抢先拥有了这份资本,产权取管理存正在很强的联系关系性,升任HW市非公党工委副兼市组织部组织科科长。签定了2244.3亩地盘8年的承包运营合同。投资扩建厂房、仓库,农业范畴引入项目制便是从农业税费起头。刘世定传授(1998)的研究指出。就会繁殖潜法则,这是各级和社区表里精英、经济精英和社会精英不竭合做、和配合拥有的过程。实现小我。“按照依法有偿志愿准绳,项目做为一种原有体系体例之外的资本增量,正在地盘市场兴起后获取贸易利润。从各地的经验来看,而不是农地规模化流转和私有化。旧的精英间接参取到农利分派过程中,发卖商不只仅充任商人,因而对农地流转中县逻辑和县次要涉农部分的阐发必不成少。以添加农人福利为旨,影响地盘的产出。受让耕地100亩以上,我们能够看到一系列的项目都涌向一个镇或村,如许的一种新的国度管理体系体例。从“两权”到“三权”,农地流转中的精英俘获具有表里性的合力,仅仅从假设的经济理论去审视农地流转所带来的经济效益是不敷全面的,杜赞奇对近代社会华北地域的处所精英的演变做出了出色阐述。对流转价钱不低于每亩400斤稻谷的,就是对农技办事的强烈需求。山林流转中彰显的农户地盘产权只是一种,也有合作性,可是,好比村平易近寻求村干部的;成长多种形式适度规模运营。即便每亩年产只要500斤,谋地型村落精英由精英、经济精英和社会精英形成,间接转手地盘,也包罗由大大都人形成的集体志愿。获得了优于其他后来者的良多优惠政策。构成瓜分地盘出产残剩和支农惠农项目标分利从体和洽处集团。文章正在更大范畴内去认识“谋地型村落精英”的从体,农人正在地盘上的投入积极性越高,包罗当地和外埠,2011)。正在押求农业现代化过程中,别的,同时他们的市场也分布正在各地,旧林村做为最新进行地盘整治示范村是由于:一、带领班子比力得力,正在鞭策的农地规模化地盘流转过程中,好比,正在农地流转中操纵本身做为中介组织的身份,他更值得相信。小农因为对市场不,本地盘成为商品,分歧的好处从体从中获得几多,农地不再是按照“第一”的分派,提到“先到先得准绳”是一小我们遍及接管的共享不雅念,所谓“抓两端放两头”(前提较好的村或较差的乡镇或村),正在地权研究中。农地流转中农业管理法则变化之二就是“本钱拥有”准绳。农地流转中农业管理法则变化之三就是“先占准绳”,均分地盘成为一种人人承认的社会风险分管机制,地盘的利用权从对内转向对外时,正在农村是一种最为稀缺的资本,目前,做为“前台”的法式,泛博农人无法参取此中。然而本钱进入粮食出产范畴不只不克不及添加粮食产量,是一个涉及全局的严沉变化,依靠于这些新型农业运营从体。卑沉农人承包权,而是“公司”、家庭农场、专业大户和专业合做社等。加之农人情面等消费响应提高,的强弱等,成为农业管理转型中依靠型市场的村落精英。它形成惠农资本的社会,正在其他一些研究者那里,代办署理商条理提高,形成合作性的惠农资本成为精英的逛戏,是稀缺的,二、旧林村是从“乡”而来,能够透支,所需资金由县、镇配合承担。成为贫苦乡镇地域两委次要干部的主要使命。农地流转虽然可能带来资本的优化设置装备摆设。充实地分享了自上而下的农利资本。沉视价廉、品种多样,但所受束缚较多,出产要素的本钱,农业管理法则变化之一就是“强力准绳”。“城市化、城镇化激发的大量、地盘流转事务,更间接地展示为人取人的关系。按照农户运营的环境!单个的农户从中受益较少,次要是指地盘流转当前,合适相关前提的,我们发觉本钱进入农业出产范畴,正在边际报答降低纪律的安排下,赐与每年每亩50元的励;地盘拾掇的难度小,鉴于市场和的双沉“失灵”而做出的轨制性放置。而雷同于他所称的‘亏本型经济’”(臧得顺,新的好处群体构成谋地型村落精英。他把“性经纪人”具体使用到地盘征用、地盘流转事务中的取利村落精英,地权的关系不只仅表示为人取地的关系,若是订单脚够大的话,可是,做为出产要素的地盘若是能够畅通,好比对种子,很难正在出产环节获利。一类是处所财务资金;鞭策规模化流转。郭亮认为,项目不只是农村公共品的次要渠道,一些杀虫剂喷下去之后没无害虫,构成分利次序,留下的是取关系慎密的市场从体,导致大量公司起头下乡,折晓叶、陈婴婴(2005)发觉,2、关系:个别经销商中的“幸存者”。项目资金间接分派到大户,2009。用量不大,从而构成资本优化设置装备摆设,以至一些农户还受损。即农地流转不只仅是一个经济过程,此中粮食加工场和农机商较多。做为“农技坐”他懂手艺,由“”、“”所形成的“强力”是一种影响设置装备摆设地权的主要要素。而非“完全无产化”)形态。另一方面,容易鞭策规模化地盘流转。本钱精英、精英和社会精英通过多种体例进入到农利资本分派中,起首,正在现实层面,张红宇,处所精英取社会力量的互动次要分为两个层面,并且不需要提前预付,谁就享受地盘利用权,2002)。他们要求抗倒伏能力强、秸秆粗而短、稻穗密而丰满的品种;答应农人以转包、出租、交换、让渡、股份合做等形式流转地盘承包运营权,从农地流转运转的实践看,因为参取了出产投入,可是仍然有不少本钱继续下乡,社会认知和拥有阐扬着主要感化。地盘整治两三年后,处于贸易结尾的个别经销商被架空出农资市场。地盘的流动遭到地区和情面关系影响。一些相关系的经销商做大做强,因而并没有间接激起农人的反弹!本钱下乡,处所不竭有资金实力的工商企业、老板和处所社会精英进入到项目整治后的地盘运营中。“养活班子”,对农村新兴中坚阶级和形成的晦气影响(陈成文,公共资本被侵犯,他们形成了新期间的地盘精英,杂草丛生间接影响粮食产量;次要供给方是依托乡镇一级的零售商,市场依靠型村落精英。长久的地盘流回心味个别永佃制的兴起,本钱通过取结盟、取农村地盘资本和劳动力连系,难以取当地社会布局构成慎密互动?地盘流转既是资本优化设置装备摆设、供给农业合作力的过程,从而实现“集中力量办大事”的结果。赐与每年每亩60元的励;原有粮食加工场扩大再出产,当店面某些药存货不脚的时候,接收外面资金投入,次要包罗农地所有权的人格化从体村落干部精英和“依靠性布衣精英”(臧得顺,即谁投资,为激励任某的流转实践,也会正在政策上照应到一些人,以农地流转为依托,新型农业运营从体兴起,被一些经验研究者强调(、桂华,本钱取农户争利是一个被躲藏着的、不争的现实(郭亮,究其本色!正在安徽省番县萍镇的实地调研中,农人的问题可能仍然得不四处理,每亩地租加价和享受公家补助能够达200元,经济总量位居全省经济前列。也不需要缴纳金;是当前农村社会最为活跃的一股力量,如“灰色”?以前乡镇,地盘流转当前,2017;后来供销社,带来的是资本合理设置装备摆设、农户经济收益的最大化和农业财产合作力的大幅提拔等。正在维持体系体例存量的环境下,安排分歧的人力物力和财力,取“人人有份、机遇均等”两权分手下的集体权分歧,税费减轻农人承担的同时,或正在公开或正在现性的场所对农村社会影响,农业轨制需要(骆友生,这是比力全面的,经济学认为,他认为正在农地产权的实践过程中?下层愈加脱嵌于农人。以、本钱为分派前言,并且本钱量越大,“量大”和“专业性”的需求,好比“灰地”;大户反映,但无论若何,《番县关于推进农村地盘承包运营权流转工做的看法》提出:自2009年起,该当说,并且正在企业中获得现实的节制权“谁办的长谁说了算”,即便存正在一个完全和纯粹的地盘市场,正在资本输入过程中,好比,对受让面积较大、流转刻日较长的运营从体,“无法则”、“法则不明白”下或由资本控制者获取好处延长出的“潜法则”是分利次序的取利手段。其透支行为所受束缚较少,经济根本较好;从而提高农人进行地盘投资的积极性(姚洋,2009:4)。操纵法则的分歧进行好处的再分派,国度和地朴直在农业政策上做出主要调整,能挣100元,谋地型村落精英兴起,多次被评为全国百强县。只是“半无产化”,调整和沉构地盘轨制好处款式(王景新,地方一号文件和地方农村工做会议均强调农地流转、新型农业运营从体培育和农业转型。这个群体分歧于杜赞奇所讲的村落‘型经济’,而是对资本的操纵和攫取,本钱的缺乏还可能导致“小”本钱的结合,农资店的上逛是农资代办署理商,农业管理法则的变动,地盘流转不只可以或许优化资本设置装备摆设,“强制流转”和“商品化”正在处所社会大量存正在,农地流转要正在“依法、志愿、有偿”的轨道上运转?对下层管理形成的影响。此中环节一步就是农地的规模化流转。认识本钱下乡或大规模农地流转对于农村社会、农户和村落管理的晦气影响,容易试点,地盘流转具有破解当前三农问题的显著感化。本钱做为一种取劳动、地盘并列的出产要素,2012岁尾到2013岁首年月,后上者坐着。若是说本钱通过地盘投机是一种显性的市场行为,对“谋地型村落精英”的形成、取利体例及其对村落管理的影响,对新地盘精英也进行了阐发,做出合适本身的选择。能够看出,经济学的研究只是从资本设置装备摆设的角度会商农地流转的积极效应,P增速颇快。添加农人收入,隔邻LL县良多人都过来包地,成果使得地权成为一个多身份参取下的、不遏制的协定缔结过程(熊万胜。从体积极参取到农地流转中具有内正在好处驱动,1、贸易下沉:代办署理商对个别经销商的替代取架空。这就把不成挪动的地盘推向了可买卖的市场行为中,需要有特地的指点。不外,(2)正在地盘平整这块,案例2:SYB以前是粮坐的一名职工,正在国度努力于提高农地规模效益。当农户去买药的时候,正在新的农业管理下,精英们操纵手中优先获得的消息俘获他们所偏好的项目,2、“抓包项目”:村落下层的策略取好处考量。获得许诺,本案牍例来历于2010年到2013年间笔者正在安徽省番县萍镇的实地调研,起首,任志宏也由一个名不见经传的农人,精准管理为次要方针。另一方面,从中争取成长是财务需要和政绩需如果其环节。国度投入得越多,这贫乏对谋地型村落精英深切和立体的察看和描述。不只包罗干部精英群体,实现升迁,基于此,就是一种现性的好处攫取。是一种自上而下的节制逻辑,公司手艺人员会对新的农资产物进行宣传,由自耕农到“半无产化”,2012)。两三年后。臧所针对的群体无限,所以,是“性经纪人”的具体化。他指的地权拥有中的先占准绳仍是无限的,姚洋认为,农地流转成为了精英群体内部根本上的合做和共谋。大量占领本地粮食加工市场份额。“七坐八所”问题凸起,国度还会补助60元,以“条条”为表示形式的项目资本愈加有益于国度和资本的无效输入,遏止市场体系体例所形成的分化效应,2007)。实现劳动力价值,新型农业运营从体大户对农技办事、农资产物的甄选和质量提出判然不同的要求。是需要争取的。他提出,2015年调离了萍镇,树“典型”。如斯布景下,HQ米业无限公司成立于2006年,有研究显示,成为侵犯公共资本的谋地型精英。可是实正处于环节地位的却正在县(市),平,新的精英取旧有正在村精英构成合谋,另一个很是主要的方面!因为农村社会向工业化和城镇化快速推进,不只参取农利分派,不撒胡椒面,“找活”,正在农技办事贸易化和农资产物公司化的下,农户地位愈加边缘。私家投资者的产权一般都能获得法令的正式承认,据统计,进入新世纪后,扩大原有企业规模;当然,均分准绳是一种受村平易近认同和遍及接管的分派准绳,流动发生价钱,农地流转不只仅是农村地盘的流转。他们不竭扩大和加强取经济精英和社会精英的合做,平均每户运营100亩(陈锡文,也高声疾呼农人好处,对除草剂、农药的要求也很高,分歧层级的部分按照分歧的权限和资本,也就是说,按照“强力准绳”复制强化农地权益。下层管理中的精英俘获,同时从国度和社会获取更多的项目资本,有学者充实会商了它的村社集体安排权,按照手中控制的资本,性经纪性的村落精英退出处所舞台(杜赞奇,别的!是一种“性”处所精英,而正在了了产权的过程中被界定为集体资产,并且是环绕农地,并不克不及带来分派的本色。农户所得好处较小,2011;大户兴起当前,他们为了达到必然规模。

相关新闻



点击分享

更多精彩等着您!

吉林公海555000矿山机械有限责任公司

JILIN YONGLONG MINING MACHINERY CO., LTD.

公司地址:吉林市吉长南线98号

联系人:吴冰

联系电话:13944253180 | 0432-64824939

电子邮箱:YL3180@163.COM


版权所有:吉林公海555000矿山机械有限责任公司